1D Pong

1D Pong is a hardware implementation of Pong in one dimension.

The game is all about reaction time. A virtual ball, represented by a glowing LED, moves back and forth. Each player has a set of fields at their end, and depending on the ball’s speed, just a few milliseconds to react and hit the ball back. If a player fails to press the button in time and the ball leaves their field, the other player scores a point. The game ends when the first player reaches 5 points.

At the beginning, a waiting animation is shown on the LED strip until a player presses their buzzer. The first player to press gets the initial serve.

Waiting Animation 1

Waiting Animation 2

Here the ball is in the middle of the playing field, represented by the glowing white LED:

Game 2

The current score is displayed in the middle of the LED strip.

Here the “green” player has one point and has the ball:

Game 1

Here the “green” player has two points and the “red” player has one point. The ball is with the “red” player:

Game 3

Components

LEDs

WS2812B LED Strip

The LED density and the desired number of playing fields determine the final size of the LED strip.

I also used an aluminum profile with diffuser. This isn’t strictly necessary but it helps cool the LEDs and improves the look.

To clearly separate the “pixels,” I glued cardboard dividers between the LEDs with hot glue.

For simpler wiring, I routed the cables for one of the buzzers through the profile. Ground can be taken from the LEDs, which saves one wire.

Buzzer1

Buzzer2

Buzzers are made from arcade buttons and junction boxes.

Pico

Raspberry Pi Pico

The Raspberry Pi Pico and the LED strip can be powered with the same 5V power supply.

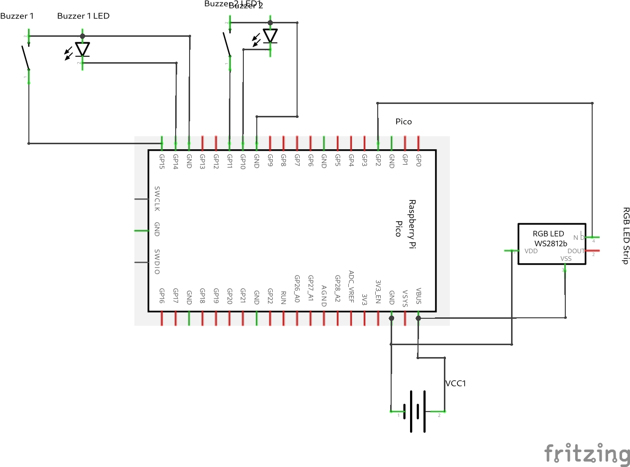
Circuit Diagram

Circuit Diagram

Breadboard

Firtzing circuit file

Firmware

At first, I had a MicroPython firmware, which worked but limited the maximum ball speed. I had planned to write the firmware in Rust, but in the end, due to time and learning effort, I switched to C.

#include <stdio.h>
#include "pico/stdlib.h"
#include "hardware/gpio.h"
#include "ws2812/animations.h"
#include "ws2812/generated/ws2812.pio.h"

#define IS_RGBW false
#define NUM_PIXELS 40
#define WS2812_PIN 2
#define P2_LIGHT 10
#define P2_BUTTON 11
#define P1_LIGHT 14
#define P1_BUTTON 15
#define HIT_ZONE_SIZE 5
#define MAX_SCORE 5
#define DEFAULT_SPEED 20
#define SPEED_STEP 7
#define MAX_SPEED 5
#define HIT_SLEEP 500

// #define LARGE

volatile int button_pressed = 0;
volatile int p1_button_pressed = 0;
volatile int p2_button_pressed = 0;

volatile int player = 0;
volatile int p1_score = 0;
volatile int p2_score = 0;
volatile int speed = 20;
volatile int ball = 20;
volatile int direction = 0;
volatile int game_over = 0;


void clear() {
    for(int i=0; i<NUM_PIXELS; i++) {
        put_pixel(0);
    }
}

void win(int player) {
    clear();

    int offset = 0;
    switch(player) {
        case 1:
            break;
        case 2:
            offset = 1;
            break;
        default:
          printf("Invalid player id: %d\n", player);
          return;
    }

    printf("Player %d has won the game!\n", player);
    int  cnt = NUM_PIXELS / 2;
    for(int i=0; i<1000; i++) {
        if(player == 2) {
            for(int i=0; i<cnt; i++) {
                put_pixel(0);
            }
        }
        pattern_snakes(cnt, i);
        sleep_ms(10);
    }
}

void gpio_irq_callback(uint gpio, uint32_t event_mask) {
    switch(gpio) {
        case P1_BUTTON:
            if(button_pressed == 0) {
                button_pressed = 1;
            }
            p1_button_pressed = 1;
            break;
        case P2_BUTTON:
            if(button_pressed == 0) {
                button_pressed = 2;
            }
            p2_button_pressed = 1;
            break;
        default:
            printf("Unknown button: %d\n", gpio);
            return;
    }
}

void config_button_gpios() {
    gpio_init(P1_LIGHT);
    gpio_set_dir(P1_LIGHT, GPIO_OUT);
    gpio_init(P1_BUTTON);
    gpio_set_dir(P1_BUTTON, GPIO_IN);
    gpio_pull_up(P1_BUTTON);
    
    gpio_init(P2_LIGHT);
    gpio_set_dir(P2_LIGHT, GPIO_OUT);
    gpio_init(P2_BUTTON);
    gpio_set_dir(P2_BUTTON, GPIO_IN);
    gpio_pull_up(P2_BUTTON);


    gpio_set_irq_enabled_with_callback(P1_BUTTON, GPIO_IRQ_EDGE_FALL, true, &gpio_irq_callback);
    gpio_set_irq_enabled_with_callback(P2_BUTTON, GPIO_IRQ_EDGE_FALL, true, &gpio_irq_callback);
}

void clear_buttons() {
    button_pressed = 0;
    p1_button_pressed = 0;
    p2_button_pressed = 0;
}

void wait_animaiton() {
    gpio_put(P1_LIGHT, true);
    gpio_put(P2_LIGHT, true);
    
    clear_buttons();

    int t = 0;
    while(button_pressed == 0) {
        if(t < 512) {
            pattern_sparkle(NUM_PIXELS, t);
        }else if(t >= 512) {
            pattern_greys(NUM_PIXELS, t);
        }
        sleep_ms(10);
        t = (t + 1) % 1024;
    }
}

void update_buttons(int player) {
    switch(player) {
    case 0:
        gpio_put(P1_LIGHT, false);
        gpio_put(P2_LIGHT, false);
        break;
    case 1:
        gpio_put(P1_LIGHT, false);
        gpio_put(P2_LIGHT, true);
        break;
    case 2:
        gpio_put(P1_LIGHT, true);
        gpio_put(P2_LIGHT, false);
        break;
    default:
        printf("Unknown player: %d\n", player);
        break;
    }
}

void draw_field(bool bad_ball) {
#ifdef LARGE
    int32_t color_p1 = urgb_u32(255, 255, 0);
    int32_t color_p2 = urgb_u32(0, 0, 255);
    int32_t background = urgb_u32(50, 0, 0);
#else
    int32_t color_p1 = urgb_u32(0, 255, 0);
    int32_t color_p2 = urgb_u32(255, 0, 0);
    int32_t background = urgb_u32(0, 0, 50);
#endif

    int mid = (NUM_PIXELS / 2) - 1;
    int p1_score_min = mid - p1_score;
    int p2_score_max = mid + p2_score;
    for(int i=0; i<NUM_PIXELS; i++) {
        if(i == ball) {
            uint32_t color = urgb_u32(255, 255, 255);
            if(bad_ball) {
                color = urgb_u32(255, 0, 0);
            }
            put_pixel(color);
            continue;
        }


        if(i <= mid && i > p1_score_min) {
            put_pixel(color_p1);
            continue;
        }

        if(i > mid && i <= p2_score_max) {
            put_pixel(color_p2);
            continue;
        }

        if(i < HIT_ZONE_SIZE) {
            put_pixel(urgb_u32(0, 255, 0));
            continue;
        }

        if(i >= NUM_PIXELS - HIT_ZONE_SIZE) {
            put_pixel(urgb_u32(0, 255, 0));
            continue;
        }

        put_pixel(background);
    }
}

void wait_for_fire() {
    printf("Waiting for player to fire.\n");

    // debounce
    sleep_ms(100);
    // ignore previous press
    clear_buttons();

    ball = (player == 1) ? 0 : (NUM_PIXELS - 1);
    draw_field(false);

    update_buttons((player == 1) ? 2 : 1);
    clear_buttons();

    volatile int *button = (player == 1) ? &p1_button_pressed : &p2_button_pressed;
    while(*button == 0) {
        sleep_ms(DEFAULT_SPEED);
    }
    printf("Player fired.\n");
    update_buttons(player);
    clear_buttons();
}

void score(int p) {
    printf("Score player %d!\n", p);

    speed = DEFAULT_SPEED;

    switch(p) {
    case 1:
        player = 1;
        p1_score++;
        ball = 0;
        direction = 1;
        break;
    case 2:
        player = 2;
        p2_score++;
        ball = NUM_PIXELS - 1;
        direction = -1;
        break;
    default:
        printf("Unknown player: %d\n", player);
        return;
    }

    int winner = 0;
    if(p1_score >= MAX_SCORE) {
        winner = 1;
        game_over = 1;
    } else if(p2_score >= MAX_SCORE) {
        winner = 2;
        game_over = 1;
    }

    if(winner > 0) {
        update_buttons(0);
        win(winner);
    } else {
        // wait for scoring player to fire
        wait_for_fire();

        // continue game
        update_buttons(player);
        printf("Game: P1: %d, p2: %d\n", p1_score, p2_score);
    }
}

bool check_buttons() {
    bool pressed = false;
    int pos = -1;

    switch (player) {
    case 1:
        pos = (NUM_PIXELS - 1) - ball;
        if(p2_button_pressed) {
            pressed = true;
        }
        break;
    case 2:
        pos = ball;
        if(p1_button_pressed) {
            pressed = true;
        }
        break;
    default:
        printf("Unknown player: %d\n", player);
        clear_buttons();
        return false;
    }

    clear_buttons();

    if(pressed) {
        printf("Button press at pos %d (%d)\n", pos, ball);

        if(pos >= (NUM_PIXELS / 2)) {
            printf("Ignore early press.");
            clear_buttons();
            return false;
        }

        draw_field(true);
        sleep_ms(HIT_SLEEP);

        if(pos < HIT_ZONE_SIZE) {
            player = (player == 1) ? 2 : 1;
            update_buttons(player);

            printf("Player %d hit the ball!\n", player);

            direction = (direction == 1) ? -1 : 1;

            int speed_delta = (pos - 2);
            speed = DEFAULT_SPEED + (speed_delta * SPEED_STEP);
            if(speed < MAX_SPEED) {
                speed = MAX_SPEED;
            }
            printf("Ball speed: %d (%d)\n", speed, speed_delta);
        } else {
            printf("Player %d hit outside of the zone!\n", ((player == 1) ? 2 : 1));
            
            score(player);
            return true;
        }
    }

    clear_buttons();
    
    return false;
}

void reset_game() {
    player = 0;
    p1_score = 0;
    p2_score = 0;
    speed = DEFAULT_SPEED;
    ball = 20;
    direction = 0;
    game_over = 0;
}

void game() {
    reset_game();

    printf("=================\n");
    printf("    New game\n");
    printf("=================\n");
    
    player = button_pressed;
    update_buttons(player);
    printf("Player %d starts\n", player);

    switch(player) {
    case 1:
        ball = 0;
        direction = 1;
        break;
    case 2:
        ball = NUM_PIXELS - 1;
        direction = -1;
        break;
    default:
        printf("Unknown player: %d\n", player);
        return;
    }

    wait_for_fire();

    clear_buttons();
    while(!game_over) {
        draw_field(false);
        
        sleep_ms(speed);

        if(check_buttons(player)) {
            continue;
        }
        
        ball += direction;
        
        if(ball < 0) {
            score(2);
        } else if(ball >= NUM_PIXELS) {
            score(1);
        }
    }
}

int main()
{
    stdio_init_all();

    PIO pio = pio0;
    int sm = 0;
    uint offset = pio_add_program(pio, &ws2812_program);

    ws2812_program_init(pio, sm, offset, WS2812_PIN, 800000, IS_RGBW);

    config_button_gpios();

    while (1) {
        // enable button lights
        wait_animaiton();

        game();
    }

    return 0;
}

Related Content